揭示菌根起源基因參與苔蘚干細胞與配子體發育
綠色植物登陸是真核生物演化的一個重大事件。在水生環境向陸地的轉變過程中,植物的生存環境也發生著巨大的變化。為了適應惡劣的陸生環境,早期陸生植物演化出多種性狀及策略,這些在陸生植物基部類群苔蘚植物中仍有明顯體現。水平基因轉移(HGT)指親緣關系較遠的物種或個體間進行的遺傳物質交流。水平基因轉移可使受體物種獲得外源基因,進而獲得新的功能和性狀,幫助其適應新環境,有可能是植物登陸的一種重要進化動力。
菌根共生是一種古老而廣泛存在于陸生植物與真菌之間的互惠共生關系,對綠色植物從水生到陸生的演化歷程具有重要促進作用。然而,菌根類真菌與植物之間的基因轉移以及對陸生植物主要性狀起源的影響仍不清楚。近日,中國科學院昆明植物研究所青藏高原-喜馬拉雅植物多樣性形成與演變團隊報道了菌根類真菌起源的PpMACRO2基因在早期陸生植物適應性進化中的作用。PpMACRO2 蛋白序列中含有的macro2 domain與ADP-核糖基化作用相關,但這種翻譯后修飾機制目前仍不清楚。本研究以小立碗蘚Phycomitrella patens為實驗材料,通過沉默及過量表達PpMACRO2基因,發現苔蘚植物三維生長的主要形態配子體在大小和數量方面均發生顯著變化;GFP及GUS雙標簽的遺傳材料PpMACRO2表達結果顯示其參與干細胞及配子體的發育。進一步的小立碗蘚原生質體及離體葉片再生實驗表明PpMACRO2參與細胞的重新編程及植株再生。研究者同時對沉默及過量表達PpMACRO2的小立碗蘚植物轉錄組數據進行了分析及qRT-PCR驗證,結果表明PpMACRO2影響表觀修飾及發育相關的轉錄因子AP2和Homeobox的表達。該研究揭示了從菌根類真菌轉移來的PpMACRO2基因通過ADP-核糖基化作用影響其它類型的表觀修飾機制(甲基化、乙酰化),進而調控與發育相關的轉錄因子AP2和Homeobox,最終參與干細胞及三維生長的配子體發育。該研究結果也表明菌根類真菌與植物之間的基因轉移在陸生植物重要性狀起源和演化方面發揮了重要作用。
該研究成果以“A mycorrhizae-like gene regulates stem cell and gametophore development in mosses”為題在Nature Communications雜志上在線發表。中國科學院昆明植物研究所博士研究生王雙華為論文第一作者,黃錦嶺研究員和孫航研究員為共同通訊作者。上海大學胡向陽教授及河南大學孫桂玲教授參與合作。該研究受到國家自然科學基金及“第二次青藏高原綜合科學考察”經費資助。

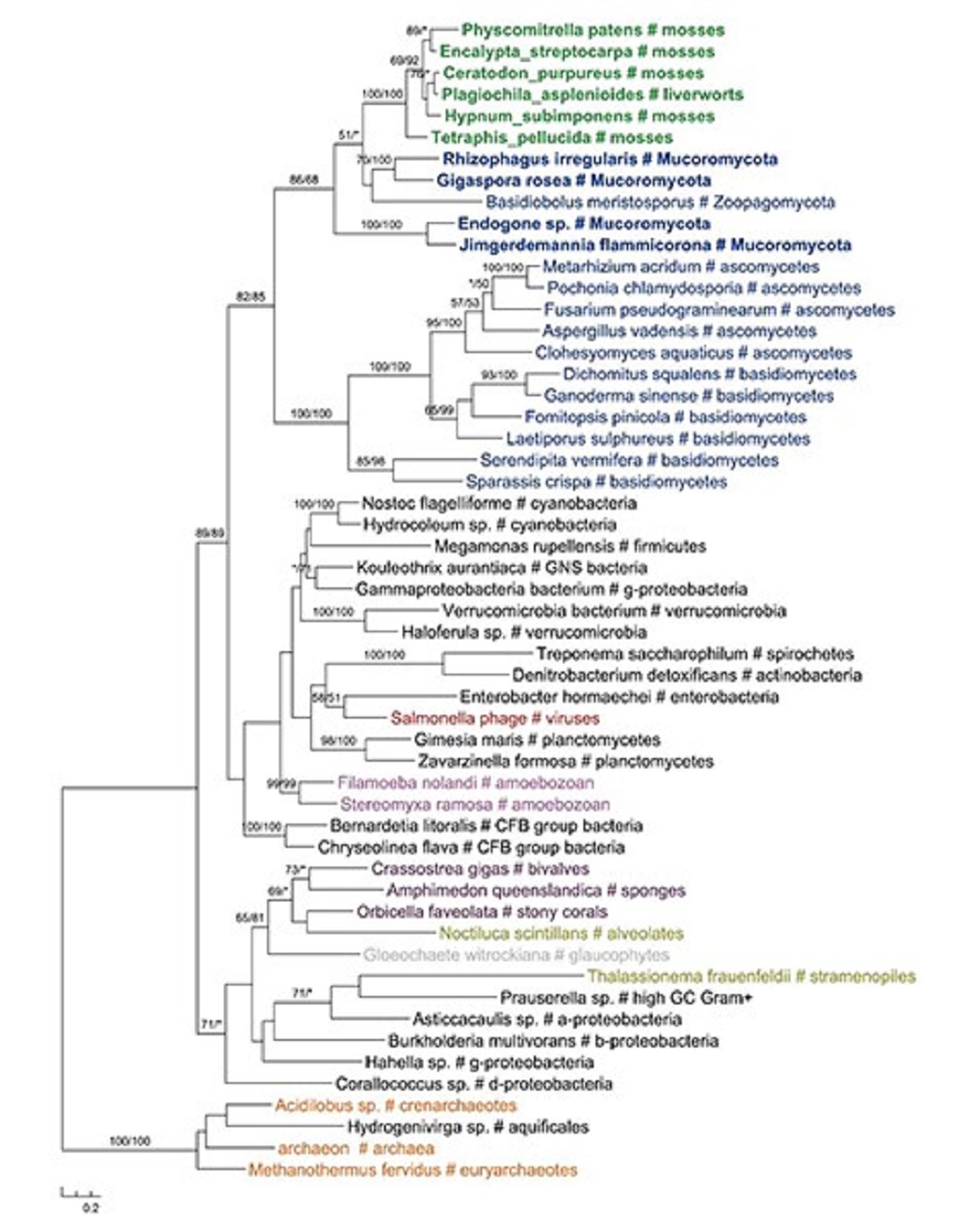
圖1 PpMACRO2的系統發育樹

圖2 PpMACRO2在配子體發育中的作用
